游戏十五大基本游戏类型介绍
前言
一、游戏类型是什么
游戏类型(Game Genres):通常用于分类电子游戏,是一种分辨游戏之间区别的方法。世界上并没有统一的分类方法。游戏类型主要分为6类:动作、冒险、模拟、角色扮演、休闲和其他。他们各有几十种分支,形成了庞大的“游戏类型树”。
软件、APP、小程序、H5定制+开发+搭建+售后一条龙,低成本+稳定无bug,高新技术企业+10年游戏研发经验技术团队→公众号:嗨小猪课堂
2009年以后出现了一种新的游戏类型,名为沙盒游戏:通常含动作、冒险、求生、角色扮演,这4类元素。


二、游戏分类方法
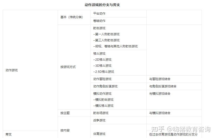
1.按游戏方式
按游戏方式分类游戏,也称为按游戏玩法来分类的方式。
这种分类法,是根据游戏为了满足某一目的而使用的不同表现方法来区分的。游戏方式分类法具有清晰、客观的特点,是当今游戏最主要、最普遍的分类途径。
游戏方式分类法也在近几年游戏的发展中逐渐改变。最早,受到电子设备运算能力的制约,电子游戏非常简单,所以分类也少。随着游戏机和个人电脑运算能力的进步,电子游戏画面的增强,大量新兴的3D游戏出现。
软件、APP、小程序、H5定制+开发+搭建+售后一条龙,低成本+稳定无bug,高新技术企业+10年游戏研发经验技术团队→公众号:嗨小猪课堂
开始了以射击游戏为主的游戏类型分离,很多小类游戏都从大类分离并独立。
但随着近几年,游戏内容更加丰富,不同种类的游戏之间玩法和内容都有重叠和交叉。单类游戏已经逐渐消失,取而代之的含有多种特点的大型游戏,于是各种游戏的类别又有合并的趋势。
在本篇中,为了更清晰的展现各个类型的关系,也对一级目录的分类进行了缩编。注意:如今已经没有非常单纯的单一类型游戏,大多数游戏都有两三种游戏类型。
2.按游戏内容
是按照游戏内部元素来分类的方法。这种分类方法十分直观,所以可以迅速的框定游戏范围。但由于游戏内容的区分很多,导致这种类别的分类选项数量十分庞大,仅以辅助的分类形式出现。主要分类举例:
美少女游戏。
战争游戏。
恐怖游戏
软件、APP、小程序、H5定制+开发+搭建+售后一条龙,低成本+稳定无bug,高新技术企业+10年游戏研发经验技术团队→公众号:嗨小猪课堂
悬疑游戏。
3.按游戏载体
游戏可按其载体分类。依照载体区分,游戏可分为:
电子游戏。
非电子游戏。
因为游戏除了指代电子游戏外,还可以指代诸如棋类、运动,以及沙狐球这类给予现实的游戏。
4.按游戏平台
游戏可以依游戏平台分类。依游戏平台区分,电子游戏可分为:
软件、APP、小程序、H5定制+开发+搭建+售后一条龙,低成本+稳定无bug,高新技术企业+10年游戏研发经验技术团队→公众号:嗨小猪课堂
街机游戏(使用大型游戏机进行游玩的设备)。
主机游戏(利用家庭用游戏主机进行游玩的游戏)。
电脑游戏(使用PC和其他运算计算机进行游玩的游戏)。
便携游戏(使用掌上游戏机或手机游玩的电子游戏)。
5.按玩家人数
单机游戏(Singe-Player Game)只具有单机游戏功能的游戏代称,少数带有一机多人的游戏功能。仅早期游戏如此,现今的游戏大多都带有完备的多人联机功能。带有多人联机功能(尤其是当联机功能十分完备时),就不能再称之为单机游戏。
多人游戏(Muti-Player Game)具备多人联机功能的游戏总称。和网络游戏不同,很多多人联机游戏具有单机对战功能,而且大多多人联机游戏都不使用免费游戏运营策略。它还包含网络游戏(Online Game),通过时间收费,让玩家可以与其他玩家联系的多人在线游戏,大多数都没有单机游戏功能。而随着亚洲式收费模式的网游发展,大多数网络游戏都是免费游戏(Free to Play)并内置收费的游戏道具。
大型多人在线(Massive Multiplayer Online Game)指多人游戏的服务器上可以提供大量玩家同时在线的游戏在线菠菜网站。
6.按游戏地区
对于中国玩家来说,游戏通常可以按照地区来分类,主要由以下几类:
软件、APP、小程序、H5定制+开发+搭建+售后一条龙,低成本+稳定无bug,高新技术企业+10年游戏研发经验技术团队→公众号:嗨小猪课堂
欧美系游戏:硬派游戏占据统治地位,射击、竞速和体育(又称为车枪球)是欧美游戏的生力军。一般而言这些硬派游戏都由较大型的游戏工作室制作,并交由大型游戏发行商发行,这些游戏也一般具有拟真的画面和庞大的运算量,主题丰富,支系庞大。除了大型作品外,亦有小开发商和独立游戏工作室的作品流行于市场,其中不乏有类似于日韩系风格的作品。
日韩系游戏:虽然通常并为一类,但是日本和韩国游戏还是有一定差距的。日本游戏中很庞大的一类为冒险游戏和非3D渲染的游戏,同时也有几部有名的欧美风格系列,但是日本ACGN文化还是极大的影响了游戏的设计思路。而韩国的ACGN游戏显得更像是美式动漫和日式御宅文化的交融体,另有很多欧美风格的作品,虽然内核为欧美菠菜游戏,但韩国的作品总是带一点萌系风格。
三、游戏分类
1.动作游戏
动作游戏(Action Game),简称为ACT。游戏类型的一种,是一种宽泛的游戏类型。以“动作”作为游戏主要表现形式的游戏即可算作动作游戏,动作游戏也包含“射击游戏”和“格斗游戏”。2005年后,单纯的动作游戏已较为罕见,因为“动作”都由各种不同的形式来表现。具有关卡设计的横版过关游戏可以称其为动作游戏。
射击游戏(Shooting Game或Shooter game,简称为STG)是动作游戏的一种。带有很明显的动作游戏特点,因为要控制的角色和物体基本处于运动状态。而且“射击”本身也是动作的一种。概括下来,没有纯然的射击游戏,因为射击必须要经过一种动作方式来呈现它的“射击”。所以不论是用枪械、飞机,只要是进行射击动作的游戏都可以称之为射击游戏。射击游戏因其暴力特性受到舆论的影响。 若需了解其他关于射击游戏的影响与释义,另参见主词条:射击游戏。
软件、APP、小程序、H5定制+开发+搭建+售后一条龙,低成本+稳定无bug,高新技术企业+10年游戏研发经验技术团队→公众号:嗨小猪课堂
格斗游戏(Fighting Game,简称为FTG)。这类的游戏具有明显的动作游戏特征,也是动作游戏中的重要分支。画面通常是玩家分为多个两个或多个阵营相互作战,使用格斗技巧使击败对手来获取胜利。 这类游戏通常会被强烈要求的精巧的人物与招式设定,以达到公平竞争的原则。操作和微操作,是格斗游戏中的重要组成部分。
另外,有些同类型的游戏注重拳脚的比试,而有些就使用兵器 。另参见:格斗游戏。


FPS 射击类游戏“FPS游戏”一般是指“FPS(第一人称射击类游戏)”。代表有:CS ,CF,吃鸡等等。这类游戏在没有开始一局游戏的时候跟棋牌类是一样的,都呆在大厅里,只有一局游戏开始的时候才把玩家拉入场景中。这类游戏对及时响应性要求比较高。因为子弹射击大多数是射线检测是否命中,没有弹道飞行时间的。打出去就开始结算,如果延迟很高的话,那条射线本来是能穿过目标的身体,但是延迟了,目标在这一点点时间走出半个身位,说不定就检查不到,服务器的逻辑帧大多是10ms–15ms左右,这类游戏需要处理玩家延迟或者网络抖动的时候如何及时响应以及保证所有客户端的一致性。
2.冒险游戏
冒险游戏(Adventure Game),简称为AVG。游戏类型的一种,是一种宽泛的游戏类型。冒险游戏游戏集中于探索未知、解决谜题等情节化和探索性的互动,冒险游戏还强调故事线索的发掘,主要考验玩家的观察力和分析能力。 冒险游戏在计算机运算能力不发达时十分流行,这是由于冒险游戏极低的配置需求决定的 ,新世纪后略微没落。
软件、APP、小程序、H5定制+开发+搭建+售后一条龙,低成本+稳定无bug,高新技术企业+10年游戏研发经验技术团队→公众号:嗨小猪课堂
3.模拟游戏
模拟游戏(Simulation Game),简称为SIM或SLG。游戏类型的一种,是一种宽泛的游戏类型。模拟游戏试图去复制各种“现实”生活的各种形式,训练玩家为不同的目的:如提高熟练度、分析情况或预测。仿真程度不同的模拟游戏有不同的功能,较高的仿真度可以用于专业知识的训练、较低的可以作为娱乐手段。
4.角色扮演游戏
角色扮演游戏(Role-playing game),简称为RPG。游戏类型的一种,宽泛的游戏类型。在游戏中,玩家负责扮演这个角色在一个写实或虚构世界中活动。玩家负责扮演一个或多个角色,并在一个结构化规则下通过一些行动令所扮演的角色发展。玩家在这个过程中的成功与失败取决于一个规则或行动方针的形式系统(Formal system)。
代表:暗黑破坏神系列,这类游戏有很多,一般是选择游戏给定的几种角色。然后扮演该角色,在游戏中体验剧情,和一些玩法。通过获得某些装备道具或者升级来达到成长的目的。
从这类游戏开始就有了场景的概念,角色需要在世界场景中漫游(走路),杀怪,做一些活动。开发中就需要加载场景地图,对玩家的移动做处理,客户端要优化单位的动作跟数据一起平滑过渡,比如单位释放技能和移动,客户端收到消息包后就要播放相应的动作和修改单位的位置数据等等,服务器需要操作怪物和NPC的AI行为,这个时候需要AI寻路和攻击,地图视野管理(AOI),等一系列模块。
5.策略游戏
策略游戏(Strategy Game),简称为SG。游戏类型的一种,狭窄的游戏类型。这类游戏提供给玩家一个利用大脑思考问题,处理较复杂事情的环境,允许玩家自由控制、管理和使用游戏中的人、或事物,通过这种自由的手段以及玩家们开动脑筋想出的对抗敌人的办法来达到游戏所要求的目标。在台湾地区和日本地区属于模拟游戏。而策略模拟游戏就是策略游戏。
软件、APP、小程序、H5定制+开发+搭建+售后一条龙,低成本+稳定无bug,高新技术企业+10年游戏研发经验技术团队→公众号:嗨小猪课堂
6.其余大类
某些游戏类型虽然数量很多,但却几乎没有分支、同时也并非几个大类(如“动作游戏”等)的分支,因此难以归类。但是这些难以确定的大类也经常作为主流游戏在视野中出现。
1.音乐游戏
音乐游戏(Music Game或Rhythm Game),多数时候译为节奏游戏。狭窄的游戏类型,这个分类的游戏并不多。音乐是大多数游戏具有的内容之一,因此是按游戏内容分类的分类法。但音乐游戏(或节奏游戏)通常被定义为专门依靠音乐节奏制定游戏规则、并依靠音乐节奏进行游玩的游戏类型。
2.休闲游戏
休闲游戏(Casual Game),简称CG。。是一个极其宽泛并包含大量游戏的分类,这个分类的定义也十分的模糊。以“让玩家在休息和闲暇时间游玩的游戏”为目的的分类。这可以暂且的定为“按游戏目的”分类的方法,不过不仅分类的方式很罕见,而这个目的也很难定义。
软件、APP、小程序、H5定制+开发+搭建+售后一条龙,低成本+稳定无bug,高新技术企业+10年游戏研发经验技术团队→公众号:嗨小猪课堂
代表:腾讯棋牌。这类游戏开发起来比较简单,因为业务逻辑很少,用的最多的就是定时器,玩家数据很少,正常来讲客户端只负责出牌和一些提示,其他的就是界面显示。逻辑业务根据服务器下发的消息显示正确的界面就行,服务器端玩家数据都在全局服务器中,当进入房间的时候会把必要数据(游戏内的货币)带过去。开始游戏的时候进入桌子上,根据桌子的状态机控制整局游戏的生命周期,以及每个状态中需要的逻辑(比如说桌子有 :空闲状态、准备状态、游戏中状态、游戏结算等),而玩家的状态也是有对应的几种状态的。
在问及不同的玩家时,不同的玩家对“休息、和闲暇时光时游玩的游戏”的回答也均有不同。例如《超级马里奥》可以称之为“闲暇时玩的游戏”、但也有些人会在闲暇时间游玩《虚幻竞技场》,很显然这是两类完全不同的作品,但是因为玩家的行为均是“在休息和闲暇时游玩”,所以它们均可以被定义为“休闲游戏”。因此,“休闲游戏”是一种十分不严谨的游戏定义方式。
但是,大多数玩家对休闲游戏的印象,均是可以在短时间内进行游戏并得到游戏成果的小型游戏,因此休闲游戏在大多数时候也往往指游戏关卡短、可以随时随地进行、每次游玩需要的时间少的游戏。这样《愤怒的小鸟》这类游戏就会被划归为休闲游戏,而《文明》这类单局可以达到10个小时的作品就很显然不算作休闲游戏。
不论如何,休闲游戏的定义只能说是“行业及玩家间的默认”,没有严谨的统计学可言,因此不建议使用这种方法来定义游戏。(注:《马里奥》和《虚幻竞技场》可定义为动作游戏、《愤怒的小鸟》和《文明》可定义为策略游戏)。
软件、APP、小程序、H5定制+开发+搭建+售后一条龙,低成本+稳定无bug,高新技术企业+10年游戏研发经验技术团队→公众号:嗨小猪课堂
目前可以被称之为休闲游戏的小游戏正在迅速发展并占领游戏市场,绝大多数这类的游戏都发行于便携游戏平台和个人电脑上 ,同时备受女性玩家的欢迎 ,据调查,74%的休闲游戏玩家为女玩家。值得一提的是,休闲游戏(Casual Game)在国外的反义词是“硬派游戏”(Hardcore Game,也常译为硬核游戏)。
3.体育游戏
体育游戏(Sport Game),简称SG。游戏类型的一种,狭窄的游戏类型,这个分类的游戏比较多。顾名思义就是以进行体育活动作为主轴的游戏。包括各种体育活动,例如雪上运动、篮球、高尔夫球、足球、网球等具策略性的运动较为热门。
在大型街机中,体育游戏有突出的表现,因为可以提供专用的操作方式。别于电脑与家用主机的只提供按钮操作,例如脚踏车、泛舟等类运动都有专用的游戏机台。这在红白机时代就已经奠定了基础。
赛车(运动)也是运动的一种,竞速游戏在很大程度上会归类于体育游戏。
4.竞速游戏
竞速游戏(Racing Game),简称RG。游戏类型的一种,虽然是按游戏玩法进行分类的标准分类法,但由于是一个狭窄的游戏类型,因而很少被单独列出。
通常,竞速游戏都会被并入“体育游戏”(如赛车和赛跑)、载具模拟游戏和动作游戏(驾驶载具比赛)这三类。通常竞速游戏会被定义为无法列入以上三类的其他以速度比赛为主题的游戏,或是被游戏的发行商刻意宣传才定义为此的。
软件、APP、小程序、H5定制+开发+搭建+售后一条龙,低成本+稳定无bug,高新技术企业+10年游戏研发经验技术团队→公众号:嗨小猪课堂
四、其他
其他分类法多数是以特定领域为分类的方法,实际上几乎所有游戏都可以利用游戏方式分类法来进行分类。
竞技游戏:可以进行电子竞技(Esports)的电子游戏。是和广义上的休闲游戏相对的游戏分类法。
网页游戏(WebGame),通常简称为页游:直接在网页上运行的游戏。特点是没有客户端,打开网页即玩。所有的网页游戏都是网游。
客户端游戏:和网页游戏相对的游戏类型,和网页游戏一样也都指网络游戏,客户端对应服务器端。
小游戏:体积较小的游戏,通常用Flash软件制作。与其相对的是“大游戏”。
大型多人在线网络游戏(即Massive(Massively)Multiplayer Online Game),简称为MMOG。指代任何网络游戏的服务器上可以提供大量玩家(1000人左右)同时在线的游戏,即可称之为大型多人在线游戏。
MMORPG 多人角色扮演(网络游戏)((Massively)Multiplayer Online Role-Playing Game)。代表:魔兽世界,整个游戏是一个大世界,好多人在一起玩游戏,引入了社交的概念。这类游戏中会添加很多社交元素:公会、好友系统、团队副本,PVP战场,竞技场等,客户端和服务器主要优化多人在线时瓶颈。客户端同屏人数有多少,服务器能装多少人。
软件、APP、小程序、H5定制+开发+搭建+售后一条龙,低成本+稳定无bug,高新技术企业+10年游戏研发经验技术团队→公众号:嗨小猪课堂
MOBA(Multiplayer Online Battle Arena)是多人在线战术竞技游戏的简称,也可称为动作即时战略游戏(ARTS,action real-time strategy)。游戏中玩家被分为两队,通常每个玩家只能控制其中一队中的一名角色,以消灭对方队伍的阵地建筑为胜利条件。但有些多人在线战斗竞技场游戏1个玩家可以控制2至3名角色,或2位玩家控制1名角色,如《王者荣耀》中契约之战模式,玩家在同一局内可以选定两个不同英雄。MOBA游戏有很多,其中具有代表性的有《Dota2》《英雄联盟》等。
网络游戏的一种,分类并不明确:狭义上必须要求大量的玩家在同一个地图中活动的才能叫大型多人在线网络游戏;广义上任何有大量玩家同时在线的网络游戏都可以称之为大型多人在线网络游戏。
五、游戏十五大基本游戏类型介绍
1. ACT 动作游戏
ACT游戏讲究打击的爽快感和流畅的游戏感觉,其中日本CAPCOM公司出的动作游戏最具代表性。在2D系统上来说,应该是在卷动(横向,纵向)的背景上,根据代表玩家的活动块与代表敌人的活动块以攻击判定和被攻击判定进行碰撞计算,加入各种视觉,听觉效果而成的游戏玖鼎贵宾厅。其中经典有《快打旋风 FINAL FIGHT》,《龙与地下城 D&D》系列,《红侠乔伊 VIEATLFUL JOE》。到3D游戏发展迅速的今天,ACT类游戏获得了进一步的发展,3D技术在游戏中的应用使实现更真实、更流畅的动作成为可能。代表作品为KONAMI的《合金装备 METAL GEAR SOLID》系列,育碧的《分裂细胞 SPLIT CELL》系列。
软件、APP、小程序、H5定制+开发+搭建+售后一条龙,低成本+稳定无bug,高新技术企业+10年游戏研发经验技术团队→公众号:嗨小猪课堂
2. AVG 冒险游戏
AVG才出现时,指的是类似《神秘岛》系列那样的平面探险游戏,多根据各种推理小说,悬念小说及惊险小说改编而来。在当时,其系统基本就是载入图片,播放文字,音乐,音效,然后循环。或者会有玩家的互动,但是也很有限。玩家的主要任务是体验其故事情节。直到《生化危机》系列诞生以后才重新定义了这一新类型,产生了融合动作游戏要素的冒险游戏(A·AVG),最具代表性的作品就是CAPCOM的《生化危机 BIOHAZARD》系列,《鬼泣DEVIL MAY CRY》系列,《鬼武者》系列。
3. FPS 第一人称视点射击游戏
FPS游戏在诞生的时候,因3D技术的不成熟,无法展现出它的独特魅力,就是给予玩家及其强烈的代入感。《DOOM》的诞生带来了FPS类游戏的崛起,却也给现代医学带来了一个新的名词——DOOM症候群电竞菠菜平台。随着3D技术的不断发展,FPS也向着更逼真的画面效果不断前进。可以这么说,FPS游戏完全为表现3D技术而诞生的游戏类型。代表作品有《虚幻UNREAL》系列,《半条命HALF LIFE》系列,《DOOM》系列,《雷神之锤QUAKE》系列。(ps:红遍我国大江南北的《CS》是半条命的一个MOD游戏,是开发厂商发现其商业价值后才独立出来游戏,故未列入此行列。)
软件、APP、小程序、H5定制+开发+搭建+售后一条龙,低成本+稳定无bug,高新技术企业+10年游戏研发经验技术团队→公众号:嗨小猪课堂
4. FTG 格斗游戏
FTG游戏应该可以视为我国“文斗”概念的最终形态了吧,无论玩家在游戏中如何打个你死我活,游戏外的玩家除了出身汗,手脚酸痛外并不会有实际的伤害。FTG曾经盛极一时,这个诞生在街机上的游戏类型因为每局对决时间很短(1-2分钟),为商家带来了及其丰厚的回报。2D FTG游戏的系统就是在固定背景画面下的活动块碰撞计算,是动作游戏的战斗部分的进一步升华。现今的2D FTG系统可以说是由CAPCOM的《街霸STREET FIGHTER》系列定义的,对战中的各种判定,摇动摇杆后按下相应的按键使出威力强大的必杀技(日本词汇,从此流入中国……)。由丰厚利润吸引了各个游戏开发商对2D FTG游戏的大量投入,但由于对大多是《街霸》系列的简单模仿,使玩家产生只是换了个形象的街霸角色的感觉,存活下来的作品并不多,其中SNK的《格斗之王THE KING OF FIGHTERS》(简称KOF)系列最为成功,建立了自己的风格,而且反过来影响了《街霸》系列的发展。《KOF》系列成功的定义了“超必杀技”系统。玩家在达到了某种相对而言比较苛刻的条件后就可以使出有可能逆转对战结果的“超必杀技”,增加了对战结果的多变性。这个系统被CAPCOM开发《街霸》作品时加以借鉴。因此2D FTG最具代表性的作品就是《街霸STREET FIGHTER》系列和《格斗之王THE KING OF FIGHTERS》系列
5. MUG 音乐游戏
MUG游戏的诞生以日本KONAMI公司的《DDR DANCE DANCE REVOLUTION》为标志,初诞生便受到业界及玩家的广泛好评。其系统说起来相对简单,就是玩家在准确的时间内做出指定的输入,结束后给出玩家对节奏把握的程度的量化评分。这类游戏的主要卖点在于各种音乐的流行程度。这类游戏的代表作品有《DDR DANCE DANCE REVOLUTION》系列,《太鼓达人》系列,《DJ》系列。
6. PUZ 益智类游戏
PUZ游戏多需要玩家对游戏规则进行思考,判断。系统表现相当多样化,主要依游戏规则制定。由于对游戏操作不需要太高要求,是现在受众面最广的游戏类型之一。代表作品为《俄罗斯方块》系列(没有哪个玩家没玩过吧……),《泡泡龙》系列,《战球王》系列(本人只玩到其试玩版,被我那从未摸过游戏的母亲痛K,深有体会……)。
软件、APP、小程序、H5定制+开发+搭建+售后一条龙,低成本+稳定无bug,高新技术企业+10年游戏研发经验技术团队→公众号:嗨小猪课堂
7. RAC 赛车游戏
RAC以体验驾驶乐趣为游戏述求,给以玩家在现实生活中不易达到的各种“汽车”竞速体验,玩家在游戏中的唯一目的就是“最快”。2D RAC的系统就是系统给定的路线(多为现实中存在的着名赛道)内,根据玩家的速度值控制背景画面的卷动速度,让玩家在躲避各种障碍的过程中,在限定的时间内,赶到终点。由于2D的制约,很难对“速度”这一感觉进行模拟,所以成功作品相当有限,日本任天堂公司的《F ZERO》应该是其中最有代表性的作品。到3D RAC时代,RAC在3D技术构建的游戏世界中终于充分发挥了其速度的魅力。代表作品有:EA的《极品飞车 NEED FOR SPEED》系列,NAMCO的《山脊赛车》系列,SCE的《GT赛车》系列。
8. RPG 角色扮演游戏
RPG游戏是最能引起玩家共鸣的游戏类型。其诞生以ENIX的《勇者斗恶龙 DRAGON QUEST》发售为标志,开始了漫长的RPG时代。RPG游戏能把游戏制作者的世界完整的展现给玩家。架构一个或虚幻,或现实的世界,让玩家在里面尽情的冒险,游玩,成长,感受制作者想传达给玩家的观念。RPG游戏没有固定的游戏系统模式可寻,因为其系统的目的是构建制作者想象中的世界。但是,所有的RPG游戏都有一个标志性的特征,就是代表了玩家角色能力成长的升级系统,而程序构建的世界就是各个RPG游戏的个性所在。与其他游戏类型不同,虽然RPG游戏的表现是立体,多元的,但其根本都是为故事情节的表现。标准RPG游戏类型的经典游戏,以软件之星的《仙剑奇侠传》系列,大宇资讯的《轩辕剑》系列,智冠的《金庸群侠传》,宇峻的《新绝代双骄》系列,ENIX公司的《勇者斗恶龙 DRAGON QUEST》系列(被誉为日本的国民RPG),SQUEAR公司的《最终幻想 FINAL FANTASY》系列为代表。由于战斗表现形式的不同,还有融合了动作要素的A·RPG游戏,代表作品有NAMCO的《XX传说》系列,KONAMI公司的《恶魔城X月下夜想曲 DRACULA》系列(《恶魔城》系列的作品多为ACT游戏类型,只有其中的《月下夜想曲》,《晓月圆舞曲》,《月轮》是A·RPG类型),BLIZZARD公司的《暗黑破坏神 DIABLO》系列;融合了SLG(战棋式战略游戏,后述)要素的S·RPG游戏,如美塞亚的《梦幻模拟战 LANGRISER》系列,SEGA的《光明力量 SHINING FORCE》系列。
软件、APP、小程序、H5定制+开发+搭建+售后一条龙,低成本+稳定无bug,高新技术企业+10年游戏研发经验技术团队→公众号:嗨小猪课堂
9. RTS 即时战略游戏
RTS游戏是战略游戏发展的最终形态。玩家在游戏中为了取得战争的胜利,必须不停的进行操作,因为“敌人”也在同时进行着类似的操作。就系统而言,因为CPU的指令执行不可能是同时的,而是序列的,为了给玩家照成“即时进行”的感觉,必须把游戏中各个势力的操作指令在极短的时间内交替执行。因为CPU的运算足够快,交替的时间间隔就非常小。RTS游戏的代表作品有目标的《傲世三国》,BLIZZARD《星际争霸 STAR CRAFT》,《魔兽争霸 WAR CRAFT》系列,WESTWOOD《C&C COMMAND AND CONQUER》系列,《红XXX(国家禁售游戏) RED ALERT》系列。
10. SLG 模拟/战棋式战略游戏
SLG游戏有多种含义,一是指对飞机,坦克,机器人等一般玩家接触不到的设备的虚拟体验,以及对某种现实生活的体验,也是专门指战棋式战略游戏。就系统而言,模拟类是对设备(或某类型的现实生活)的各种操作及其产生的结果进行模拟,根据模拟对象而定;而战棋类游戏的系统主要是在模拟地图(棋盘)上,玩家根据行动顺序的指定自方角色行动,与敌方角色进行虚拟战斗。模拟类型的游戏,具有代表性的有微软的《模拟飞行》系列,NAMCO的《王牌空战 ACE COMBAT》系列,KONAMI的《空中三角洲 AIR FORCE DELTA》系列;经营模拟类的有SIM的《模拟城市SIM CITY》系列,《模拟人生 THE SIMS》系列,微软的《动物圆大亨》系列;战棋类的有宇峻的《超时空英雄传说》系列,INTELLIGENT的《火焰之纹章》系列,ENTERBRAIN的《泪之指环传说》系列。
软件、APP、小程序、H5定制+开发+搭建+售后一条龙,低成本+稳定无bug,高新技术企业+10年游戏研发经验技术团队→公众号:嗨小猪课堂
11. SPG 体育运动游戏
SPG游戏就是现实中各种运动竞技的模拟。从系统上来说也是五花八门,有靠玩家点击频率,节奏取得胜利的,也要象动作游戏一样要求玩家精确操纵的。这种游戏类型的代表作品是KONAMI的《实况足球 WINNING ELEVEN》系列,EA的体育游戏系列,SEGA的《ESPN体育》系列,《汤尼霍克滑板》系列。
12. STG 射击游戏
现在一般指的是卷轴式射击游戏,出现的相当的游戏类型。纯2D STG的系统是在卷动的背景图片上,玩家自机的活动块与敌方子弹(和战机)的活动块,自机子弹的活动块和敌战机的碰撞计算。玩家在游戏中的目的就是获得最高分数的记录,或者是在敌方的枪林弹雨中成功存活。代表作品有彩京的《194X》系列,CAVE的《首领蜂》系列,IREM的《雷电》系列。伪3D的作品有《R-TYPE战机》系列,《雷霆战机》系列。
13. TAB 桌面游戏
一般是现实生活中的玩具的模拟。以大富翁类游戏最具有代表性。如寰宇之星的《大富翁》系列,明日工作室的《虚拟人生》系列。
14. MMORPG: Massively Multiplayer Online 网络游戏(大型多人在线角色扮演游戏)
这个类型不用过多解释,这是一个双重定义的游戏类型。首先是RPG这个在之前提到过——角色扮演,更重要的是网络游戏的兴起使得多人交互给该类型游戏赋予了更多单机RPG所不具备的独有乐趣。从而最终形成这个全新的游戏类型MMORPG。《魔兽世界》《征途》《大话西游》等大部分市面上热门网络游戏均属此类。
软件、APP、小程序、H5定制+开发+搭建+售后一条龙,低成本+稳定无bug,高新技术企业+10年游戏研发经验技术团队→公众号:嗨小猪课堂
15. ETC 其他类型游戏
无法归入上述几中类型的游戏,玩家互动内容较少的游戏类型,或作品类型不明了的游戏类型。如音乐小说《恐怖惊魂夜》系列等。
以上游戏类型加入网络游戏要素后都能成为网络游戏。就网络游戏来说,只是各种游戏类型的一种跨越玩家数量,地域,时间限制的延伸,是游戏发展的必然趋势,所以没有在本文进行讨论。
此外,有时候大家会看到一些比较奇怪的组合游戏类型,比如ARPG等,这类组合游戏类型是针对游戏独有特点赋予的衍生分支类型。ARPG从大类上来说还是RPG游戏,只不过加入了动作成分,因此全名为动作角色扮演游戏(其实也就是ACT+RPG的含义,着名游戏《暗黑破坏神》就是此电子游戏平台类)。本文介绍的是基本的游戏类型,其他衍生分支游戏类型根据基本游电子游戏平台戏类型就能推断出其特点和类型名的真正含义哦。











